高志龍同志,請執行!一起看看這張特殊的“強制休息單” |
|||||
|
|||||
|
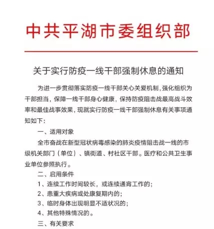
“高志龍同志:請你于2月12日起休息2天,短暫的休整不是退縮,而是為了更好的戰斗……” 正忙著排查疫情的平湖市當湖街道市場監管所的高志龍收到了一份單位發出的《強制休息通知單》,單位分管負責人還向他強調了強制休息的目的,督促他認真執行組織安排。 疫情就是命令,防控就是責任。自除夕前后,疫情防控工作啟動,平湖各條戰線的工作人員放棄休假,沖上前線。 抗疫是場攻堅戰,為了讓基層干部身體健康有保障,保證持續有力抗擊疫情,平湖市委組織部近期發出《關于平湖市防疫一線干部強制休息的通知》,高志龍就是全市首位接到《強制休息通知單》的干部。 從1月26日起,高志龍就忙碌在抗疫一線,檢查農貿市場、農批市場、大型商超,了解價格波動;勸停大中型餐飲、退訂酒宴;處理群眾舉報投訴…… 在這場沒有硝煙的戰爭中,高志龍一路逆行,這也讓了解他的同事十分心疼。原來56歲老高有高血壓,一直在服藥治療,身體并不如過去強健,連軸轉的工作節奏,讓人倍感擔心。老高的情況也得到了單位關注,此次《關于平湖市防疫一線干部強制休息的通知》下發后,老高所在的當湖街道市場監管所,率先給他開出了強制休息通知單。 “針對連續工作時間較長或連續通宵工作的、身患大疾病或在康復期內的、臨時身體出現明顯不適狀況的以及一些其他特殊情況的干部,要求所在單位,調派人員換崗,讓部分干部強制休息。”平湖市委組織部相關工作人員表示,越是特殊時期,越要做好關心關愛干部工作,要求各個單位立刻行動,排摸建庫,對部分干部發放強制休息通知。考慮到一線各崗位的情況不同,單位也可以協調需要強制休息的干部縮短工作時長,以及減少夜間上崗的時間,保障干部的身心健康。 據了解,強制休息執行情況將作為各單位在防疫期間,組織關愛干部的重要依據。截止目前,平湖全市共發放了190張強制通知單。
|
|||||
|
|
|||||
|
|||||





